华为设备命令最全大合集(2024新版),赶紧收藏!
01、华为交换机基础配置命令
01 常用命令视图

02 创建VLAN
<Huawei> //用户视图,一般display命令查看信息比较多。
<Huawei>system-view //准备进入系统视图。
[Huawei]vlan 100 //创建vlan 100。
[Huawei-vlan100]quit //退回系统视图。
03 将端口加入到vlan中
[Huawei] interface GigabitEthernet2/0/1 //(10G光口)
[Huawei- GigabitEthernet2/0/1] port link-type access //定义端口传输模式
[Huawei- GigabitEthernet2/0/1] port default vlan 100 //将端口加入vlan100
[Huawei- GigabitEthernet2/0/1] quit //回到接口视图
[Huawei] interface GigabitEthernet1/0/0 //进入1号插槽上的第一个千兆网口接口视图中。0代表1号口
[Huawei- GigabitEthernet1/0/0] port link-type access //定义端口传输模式
[Huawei- GigabitEthernet2/0/1] port default vlan 10 //将这个端口加入到vlan10中
[Huawei- GigabitEthernet2/0/1] quit
04 将多个端口加入到VLAN中
<Huawei>system-view
[Huawei]vlan 10
[Huawei-vlan10]port GigabitEthernet 1/0/0 to 1/0/29 //将0到29号口加入到vlan10中
[Huawei-vlan10]quit
05 交换机配置IP地址
[Huawei] interface Vlanif100 // 进入vlan100接口视图与vlan 100命令进入的地方不同
[Huawei-Vlanif100] ip address 192.168.1.1 255.255.255.0 // 定义vlan100管理IP三层 交换网关路由
[Huawei-Vlanif100] quit //返回视图
06 配置默认网关
[Huawei]ip route-static 0.0.0.0 0.0.0.0 192.168.1.254 //配置默认网关。
07 交换机保存设置和重置命令
<Huawei>save //保存配置信息
<Huawei>reset saved-configuration //重置交换机的配置
<Huawei>reboot //重新启动交换机
08 交换机常用的显示命令
用户视图模式下:
<Huawei>display current-configuration //显示现在交换机正在运行的配置明细
<Huawei>display device //显示各设备状态
<Huawei>display interface xxx //显示个端口状态,用?可以查看后边跟的选项
<Huawei>display version //查看交换机固件版本信息
<Huawei>display vlan xxx // 查看vlan的配置信息
02、华为/H3C交换机常用巡检命令
system-view #进入系统视图
user-interface vty 0 4 #vty就是用telnet/ssh远程进入交换机的界面(虚拟界面)
screen-length 0 #指定要在屏幕上显示行数,0默认是没有分页(全部显示)
01 硬件状态、IOS版本信息检查
display clock #系统时间
display version #查看版本信息,最近一次重新启动的时间
display enviroment #设备温度
display device #单板运行状态
display device manuinfor #查看设备序列号
display power #查看电源状况
display fan #查看风扇状况
display cpu-usage #查看cpu最近5S、1m、5m占用率
display cpu history #查看cpu使用记录
display cpu-usage task #查看CPU利用率
display memory #查看内存大小和占用率
display logbuffer #日志缓冲区
dir flash: #查看flash
dis boot-loader #显示软件映像文件
display arp #查看arp表(目的IP与目的MAC的映射关系)
display mac-address #查看mac地址表(二层转发通过mac地址表)
display ntp status #ntp状态信息
reset counters interface #清除接口统计信息,方便下次巡检查看接口错误包是否增加
display elabel #路由器设备命令—查看电子标签信息(华为)改用display device manuinfo
display ndp #路由器设备命令—华三V5版本支持,现在改用display lldp neighbor-information
display diagnostic-information #故障信息收集
02 系统运行配置状态检查
display interface #接口流量、链路状态
dis current-configuration inter #地址分配
dis current-configuration |include ospf #路由扩散
display ip routing-table #路由信息
display ip interface #显示 vlan 端口统计数据
display saved-configuration #保存配置文件
display logbuffer #日志信息
display port trunk #查看参与 trunk 的端口
03 STP 信息检查
display stp root #查看 stp 根情况
display stp brief #查看 stp 简单信息
display stp abnormal-port #查看是否有非正常端口
display stp region-configuration #生成树区域配置
display lldp neighbor-information #查看链路层邻居发现协议(邻居信息)
display tcp status #路由器设备命令—tcp统计数据
display tcp statistics #交换机设备命令—tcp统计数据
04 vrrp 和端口聚合检查
display vrrp #查看虚拟路由冗余协议
display vrrp statistics #查看主备用状态
display link-aggregation summary #查看链路聚合组的情况
03、华为交换机接口报错指南
接口下配置IP地址不成功
(1)故障分析
接口下配置IP地址过程中出现错误,导致IP地址配置不成功。
(2)操作步骤
根据下表检查错误提示信息,并对照采取故障排除方法。
错误提示信息一:Error: The specified IP address is invalid.
错误提示信息解释:无效的IP地址,IP地址或子网掩码错误。
故障排除方法:请检查后重新配置,IP地址是否属于常用的A、B、C三类IP地址中的一种,子网掩码是否正确。
错误提示信息二:Error: The specified address conflicts with another address.
错误提示信息解释:IP地址冲突,本设备的其他接口已使用了相同网段的IP地址。
故障排除方法:请使用其他网段IP地址进行配置。
错误提示信息三:Error: The specified primary address does not exist.
错误提示信息解释:删除的主地址不存在。
说明: 一个接口只能有一个主IP地址,当配置主IP地址时,如果接口上已经有主IP地址,则原主IP地址被删除,新配置的地址成为主IP地址。
错误提示信息解释:无需执行删除操作。
错误提示信息四:Error: Please configure the primary address in the interface view first.
错误提示信息解释:设备没有配置主IP,所以无法配置从IP。
故障排除方法:先给设备配置主IP地址。
错误提示信息五:Error: The number of addresses of the specified interface reached the upper limit (15).
错误提示信息解释:在接口上配置的从IP地址超过最大数目,无法继续配置从IP地址。
说明: 默认情况下,每个接口下最多可以配置15个IP地址。
错误提示信息六:Error: Please delete the sub address in the interface view first.
错误提示信息解释:无法删除主IP地址。
故障排除方法:请先删除接口下所有的从IP地址,再删除主IP地址。
错误提示信息七:Error: The specified address cannot be deleted because it is not the primary address of this interface.
错误提示信息解释:无法删除从IP地址,无法使用删除主IP地址的命令删除从IP地址。
故障排除方法:请执行删除从IP地址的命令undo ip address ip-address { mask | mask-length } sub。
错误提示信息八:Error: The specified sub address does not exist.
错误提示信息解释:删除的从IP地址不存在。
故障排除方法:无需执行删除操作。
错误提示信息九:Error: The address already exists.
错误提示信息解释:接口下已经有相同的IP地址了,应该配置其他的IP地址。
故障排除方法:请使用其他的IP地址进行配置。
错误提示信息十:Error: The VLAN has a L3 interface. Please delete it first.
错误提示信息解释:undo vlan的时候要先undo vlanif
故障排除方法:undo vlanif 10
04、华为交换机命名规则

LI(Lite software Image),表示设备为弱特性版本。
SI (Standard software Image),表示设备为标准版本,包含基础特性。
EI(Enhanced software Image),表示设备为增强版本,包含某些高级特性。
HI(Hyper software Image),表示设备为高级版本,包含某些更高级特性。
C:模块式
F:全光口
R:冗余(SOHO级别产品中后缀R代表机架式交换机)
Z:表示没有上行接口;(新产品不允许此位)
G:表示上行GBIC接口;
P:表示上行SFP模块;
T:表示上行RJ45接口;
V:表示上行VDSL接口;
W:表示上行可配置WAN接口;
C:表示上行接口可选配;
M:支持MCE功能;
S:表示上行接口为单模光口;
HI:旗舰型
EI:增强型
SI:标准型
TP:支持Combo端口;
x:上行口为固定万兆
G:千兆网络接口;
PWR:远程供电
DC:直流供电
AC:交流供电
V:VLAN划分(SOHO产品)
E:增强型(SOHO产品),E前缀表示教育网专供交换机
H:增强型(SOHO)
F,表示下行接口为模板,可插光接口板或电接口板。
当同时存在时,表示上行接口为多种接口类型复合。
举个例子:S2700-26TP-PWR-EI交换机
S2700:是S2700系列企业交换机,代表品牌型号;
26TP:支持26个Combo端口;
PWR:代表此款交换机支持远程供电;
EI:表示此交换机为增强型
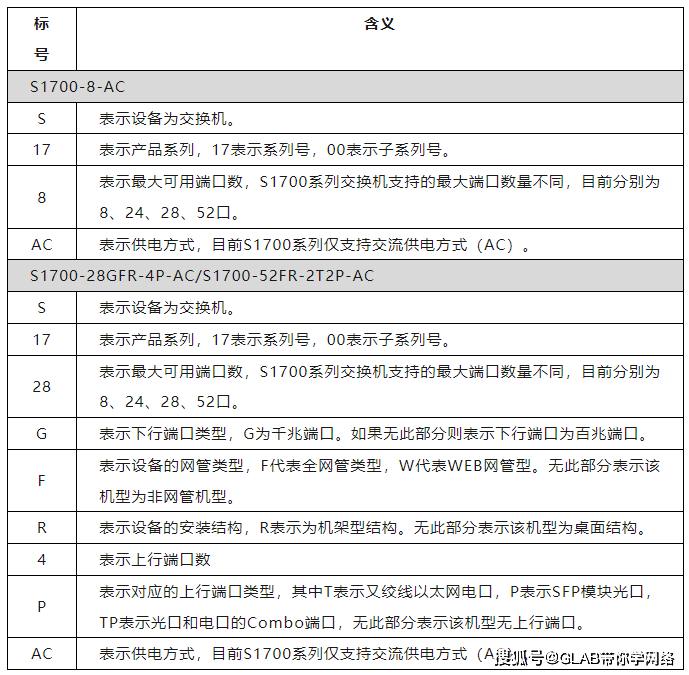
01、 1S1700系列命名规则中各部分的含义

02、 S2700系列命名规则中各部分的含义

03、 S3700系列命名规则中各部分的含义

04 、S5700系列命名规则中各部分的含义

05 、S7700、S9300、S9700系列命名规则各部分含义

